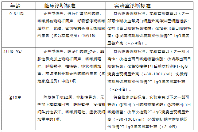
结合流行病学史、临床表现、实验室检查进行综合分析,作出诊断,我国百日咳临床诊断及实验室诊断标准分为三个年龄段:

值得注意的是,对于典型的百日咳病例根据以上诊断标准不难诊断,但临床中还存在如副百日咳杆菌、呼吸道合胞病毒、腺病毒及其他呼吸道病毒、肺炎支原体、肺炎衣原体等引起的呼吸道感染,部分患者临床表现、血常规、肺部影像学表现可与百日咳类似。其鉴别主要依靠病原学检查。还有一些引起长时间咳嗽的疾病如支气管淋巴结结核、气管支气管异物及其他病因引起的慢性咳嗽,也可引起刺激性阵发性咳嗽,但通常无典型咳嗽末吸气性鸡鸣样吼声。可根据血常规、肺部影像学、病原学进行鉴别。
一、如何治疗?
1.一般治疗
给予营养丰富、易于消化的食物,适当补充维生素,保证足够的液体量。应尽量减少对患儿的刺激,避免咳嗽发作。
2.抗菌药物
百日咳的抗菌药物首选大环内酯类抗生素,此类抗生素包括红霉素、阿奇霉素、罗红霉素、及克林霉素等。卡他期使用此类抗生素能减轻甚至不发生痉挛性咳嗽,进入痉咳期后应用抗生素,则不能缩短百日咳的临床过程,但可以缩短排菌期及预防继发感染。所以早发现,早治疗至关重要。
3.对症治疗
百日咳除了使用抗生素药物外,咳嗽剧烈时可用镇咳药物,但小婴儿应慎用;当出现痰液粘稠时可用雾化吸入方法祛痰以保证呼吸道的通畅。如患儿因恐惧、烦躁而引发痉咳时,必要时可使用镇静剂,同时要保证患儿的睡眠。
二、预防措施有哪些?
(一)一般预防措施
因百日咳为传染性疾病,首选要做好呼吸道的隔离,得了百日咳的患儿呼吸道隔离应至有效抗生素治疗5天,若没有进行抗生素治疗,呼吸道隔离至起病后21天。
保持室内空气流通,温度适当,鼓励患儿进食以保证营养,可进食一些易于消化的食物,注意补充各种维生素。接触患者时建议佩戴医用防护口罩,并严格执行手卫生。
(二)做好预防接种
目前针对百日咳接种的疫苗为“百白破”疫苗,即百日咳、白喉、破伤风联合疫苗。百白破疫苗已纳入到国家免疫计划中,百日咳疫苗一共5剂,接种时间分别为:3月龄、4月龄、5月龄、18月龄各接种1剂百白破疫苗,6周岁接种1剂白破疫苗。家长应根据孩子的年龄按时接种以预防百日咳的感染。
(三)暴露后预防
对于没有免疫力而有明确百日咳接触史的儿童及成人,可在医师的指导下进行药物预防。
百日咳虽然是传染性疾病,但是可防可控的,家长不要恐慌,早发现,早隔离,早治疗。


