祝贺 | 6金,15银,9铜,44优秀奖,首都卫健青年在第二届全国卫生健康行业青年创新大赛中喜获佳绩
近日,由国家卫生健康委、共青团中央联合举办的中国青年创青春大赛卫生健康行业专项赛暨第二届全国卫生健康行业青年创新大赛(以下简称“大赛”)颁奖大会在北京圆满举行。本次大赛以“青春为中国式现代化挺膺担当”为主题,设置临床医学类,医药产品类,临床护理类,智慧医疗类,公共卫生及卫生管理类,中医药类6个赛道。
大赛自启动以来,吸引全国卫生健康系统青年创新骨干踊跃参与,共征集项目3632个。经各省级推荐单位评审和推荐,1902个项目晋级全国赛。经全国初赛、决赛,6个赛道共产生金奖39个,银奖79个,铜奖117个及优秀奖408个。首都卫生健康行业青年在本届大赛中斩获6金、15银、9铜、44优秀奖。
一起来看看获奖名单吧!
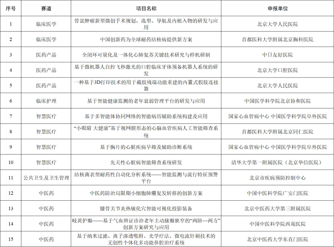
金奖
(共6个,排名不分先后)

银奖
(共15个,排名不分先后)

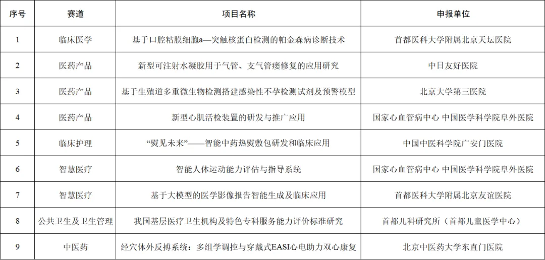
铜奖
(共9个,排名不分先后)

优秀奖
(共44个,排名不分先后)



