
12月12日,初雪后的北京银装素裹,比往日多了几分寒意,但北京医务社工服务案例及模式大赛现场却依旧热烈。大赛由北京市卫生健康委主办、北京医院协会医务社会工作专业委员会承办,共有首都卫生健康系统的20家医疗机构进入决赛名单。
参赛单位展示内容丰富,领域广泛,涉及肿瘤患者、残障患者、急诊患者、慢病患者等多类病患群体,嵌入医疗照护“前中后”多个流程,关照患者心理社会多个层面;展示项目形式多样,有小品、脱口秀、情景剧、演讲朗诵、沙画故事等;讲述风格各异,有的娓娓道来,有的深入浅出,有的生动形象,充分展示了医务社工在医患之间架起的一座座桥梁,彰显了医务社会工作的人文关怀和专业深度。
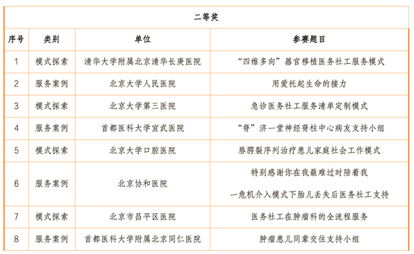
本次入选的20家医院的医务社工服务案例分为模式探索类和服务案例类各10项,共分为4个战队,由4个战队长分别组织推介。比赛分为集中展示和现场随机答题两个环节。经过激烈角逐,评出一等奖2名、二等奖8名、三等奖10名。现场观众投票选出优秀海报奖单位5家,最受观众喜爱奖单位1家。
北京市卫生健康委员会党委委员、副主任叶小敏,北京市委社会工委市民政局社工队伍建设处(志愿者和社会动员处)处长、一级调研员邢桂丽,中国社会工作联合会副会长周冰,北京市健康管理协会会长高小俊,北京韩红爱心慈善基金会秘书长王增娟,中国青年政治学院研究生处处长、教授史柏年,北京医院协会医务社会工作专业委员会主任委员王克霞,北京城市学院公共管理学部教授林霞等领导与专家评委出席。


“你笑起来真好看,像春天的花一样。”伴随着欢快的音乐,北京大学口腔医院的医务社工团队,向在场观众们展示了5岁III度唇腭裂患儿小雨的康复历程。
“您好,我是医院的医务社工小姚,您有什么帮助尽管和我说。”小雨入院的第一天,医务社工小姚及时来到母子身边,帮助他们熟悉入院和治疗流程;指导小雨母亲填写问卷,全面了解了患儿及家长的心理状况、家庭照护情况、社会支持系统等,并为小雨母子制定了帮助计划。小雨和母亲不再害怕和紧张,手术也很顺利进行。
小雨出院后,社工小姚联系志愿者免费为小雨上语言课,并为申请了基金会的资金支持,保障小雨的后续治疗。据介绍,北京大学口腔医院每年收治唇腭裂患者1500余例,通过两办团委、医务社工、临床护理构成的跨专业团队,重点关注患儿及家长的心理状况及社会需求,探索唇腭裂序列治疗患儿家庭社会工作模式。

首都医科大学附属北京同仁医院医务社工朱铭琪采用沙画和情景剧相结合的表现形式,让在场观众眼前一亮。“让孩子们不畏疾病,积极面对治疗”是朱铭琪工作的目标和动力。每周朱铭琪都会来两次儿科病房,与住院的孩子们一起读绘本、做手工,并以聊天的方式对情绪异常的患儿进行心理疏导。
8岁的肿瘤患儿乐乐总是闷闷不乐的,不喜欢参与集体活动,一个人拿着手机看动画片。朱铭琪通过动画片主角的小游戏,成功转移了乐乐的注意力并让乐乐做手工送给自己。经过几次活动引导,乐乐越来越喜欢和同龄小朋友交往,也会主动和医生、妈妈聊天互动,治疗效果大大提升。
“减压绘画、绘本表演、自我分享等环节有助于帮助患儿构建同辈支持网络,让他们在相互支持和鼓励的氛围中共同成长,治疗依从性明显改善,截至目前,同辈交往支持小组已成功举办 78 节,直接参与人数达 256 人次。”朱铭琪介绍。

如果死亡无法避免,该如何与这个世界告别?北京大学首钢医院医务社工团队为我们讲述了王叔叔尊严疗法故事。
王叔叔是一位胰腺癌末期患者,一边是对亲人的不舍,一边是临终的折磨,王叔叔痛苦不堪。经过评估,医院社工团队认为,王叔叔可以尝试尊严疗法,帮助王叔体验尊严苏醒内在的力量,来面对现实的磨难。
“王叔叔,以后我陪您一起梳理人生经历,听您讲生命的感悟,然后把这些故事和感受,写成一本书交给您,好吗?”社工小闫问道。
“好啊,这样我的外孙女就忘不了我这个姥爷了。”王叔叔十分接受尊严疗法,从不同的维度回忆了人生的各个高光时刻。
不久后,王叔叔的“尊严文档”写好了,王叔叔十分开心,觉得自己的人生很有意义。“尊严文档”也得到了家属的一致认可。


2020年以来,北京市卫生健康委连续三年开展医务社工多元培育,连续两年推进医务社工驻点项目,探索出一批医务社工服务模式。
比赛现场,北京清华长庚医院以先天性高胆固醇血症小于的故事,向大家讲述了“四维多向”器官移植医务社工服务模式。“器官移植治疗难度大、治疗周期长,患者和家属遇到的困难也比较多,因此是医务社工的重点服务对象。”医务社工小张介绍,“特别是肝移植患儿,从患儿入院我们就开始介入,一直服务到出院以后,帮助孩子重新适应返校生活。”
“这些年来,家里为了给我治病已经花光了所有积蓄,我知道这次手术,一定又要花掉家里一大笔钱,爸爸妈妈又得去借钱了。”小于对医务社工小张说。
“没关系,小于,我们一起来想办法。”医务社工通过量表对服务对象经济情况进行评估。医疗团队帮助母女俩申请了医院儿童肝移植专项帮扶基金,全额资助手术费用,医务社工部也积极联络社会资源,为小于术后恢复提供一定的经济和精神支持。
据介绍,清华长庚医院器官移植专科医务社工可以为患者提供涵盖四维度(未病干预、疾病治疗、康复拓展、人文关怀)、多面向(移植者及家庭、医疗团队、社会公众)的专业服务。

病情得到稳定,不代表着真正的康复。 北京市丰台区康复医院以脑卒中患者小齐的故事,介绍了“全周期管理+多学科联合干预+个性化服务”“1+1+1”服务模式。
康复过程中,小齐的情绪极其不稳定,时而高兴,时而落寞。医务社工看在眼里,记在心上。“我们一起来列个愿望清单,以后一定去实现!”,在医务社工的介入下,小齐逐渐打开心扉。
为了调动小齐康复的积极性,医务社工在中秋节开展了病友会,让小齐感受到医院的温暖,在国庆生日会上,小齐不但来了,还演唱了一首麻雀,演唱完毕,小齐说:“哪怕是一只小小的麻雀,也会有明天,我们都不要放弃,我们一定会康复的!”在康复团队及其医务社工的共同努力下,“小齐基本上已经可以照顾自己了”。
在北京市丰台康复医院“1+1+1”服务模式中,“医务社工 ,排除康复过程中的阻碍,激发康复患者的动力 让生命的每一次抗争,都绽放出生命的奇迹”。

在北京大学第三医院,急诊医务社工服务模式的探索让医务社工服务形式可视化、服务流程标准化、服务内容专业化,提高急诊医务社工服务的规范性、可操作性、可复制性。
急诊有着更快的诊疗节奏、更多的急危重症患者、更紧张的医疗资源。面对患者形形色色的问题和需求,医务社工们,在供需匹配模式的指导下把自己能提供的服务内容,做成了清单,分为患者版、临床版,让医护双方通过一目了然的清单选择自己需要的服务。


随着医务社工不断推广和普及,越来越多社区医院也有了医务社工的身影。通州区于家务社区卫生服务中心的医务社工吴宁博采用脱口秀的形式,为我们讲述了一场美丽的“误会”。也正是这场“误会”,让她成了不少慢病患者的“贴心人”。
几年前,家医的概念刚刚普及,患有严重高血压的王大爷错把家庭医生签约,理解成医生要去他家坐诊。医生还没和王大爷解释清楚,长时间的宣教让外面排队的患者十分焦急。吴宁博了解了前因后果,立刻把王大爷带出诊室,恢复正常诊疗秩序。
“王大爷,我是医务社工小吴,您误会医生的意思了。”吴宁博耐心地为王大爷解释什么是家医签约,带领王大爷做了详细的身体评估并建立了健康档案。“我推荐您选择第三家医团队,三团队大夫都是高血压方面的专家,团队里的慢病管理服务也更适合您的身体。”
此后,吴宁博便做起了家医的小组手,医务社工有自己的专业方法,通过陪伴患者,取得患者信任,逐渐打开患者心扉,用一些非药物治疗的方法,让患者情绪得到疏解,进而更积极地做好慢病管理。

东风社区卫生服务中心开设糖尿病共同照护特色门诊,由中医、全科医生、照护师、社工等共同组成的照护团队,全程慢性病干预闭环管理。医务社工召集了一部分依从性较差的糖尿病患者,举办糖友见面会活动,设置破冰游戏、吐槽大会、知识科普等环节。在比赛现场,新一期的“糖友吐槽会”拉开帷幕。
“控糖对我来说太难了,以前条件不好吃不上,现在条件好了不让我吃!”“每天测血糖,我的手扎的和筛子似的,我都没法干活了!”
糖友们畅所欲言,表达自己对于疾病管理的看法,以及自己在就医过程中不开心的经历等。社工们收集了大家的意见反馈给医生,便于医生针对性地开展治疗。医务社工以专业方法介入慢病管理小组,让慢性病管理更贴近群众需求,改善自我管理依从性。

近年来,随着分级诊疗的推进,安宁疗护工作也逐渐从三级医院延伸到社区、家庭。在蒲黄榆社区卫生服务中心,MDT多学科安宁团队中,医务社工是重要一分子,深度探索社区层面“居家—门诊—住院”安宁疗护全方位的服务模式,并形成一套服务规范。
活动现场,社区的医务社工展示了他们在安宁疗护中发挥的重要作用。他们链接更多的社会资源、家庭资源,让患者能够回到日常生活环境和社会关系中。他们一直陪伴在患者和家属身边,协助进行医患沟通、情绪安抚、心愿满足、互道感谢以及最后道别等。之后的白事准备、家属的哀伤辅导,医务社工也继续给予家属支持和陪伴,也通过制作回忆视频,帮助家属留念并逐渐回归正常生活,让逝者安然生者释然。据介绍,蒲黄榆社区卫生服务中心3年来,共提供居家安宁疗护服务171人,安宁疗护门诊服务2100人次,住院172人。


北京市卫生健康委副主任叶小敏表示,医务社工是推动公立医院高质量发展的软实力,是改善医疗服务,彰显医学人文的好抓手,更是满足人民群众高层次健康需求的新选择。作为最早开展医务社工工作的地区之一,近年来,北京医务社工取得了初步成效,发展体系逐步构建,发展机制日益健全,人才梯队初步形成,社会认知度不断提升。截至目前,全市开展医务社会工作的医疗卫生机构101家,医务社会工作者306人。
下一步,北京市卫生健康委将与社会各界携手合作,共同推动医务社工高质量发展。一是政府部门联合推动。加强与民政部门、人力社保部门等各个部门的协同配合,为医务社工发展提供有力的制度和政策环境。二是医疗机构融合发展。将医务社会工作融入改善医疗服务、人文科室建设、分级诊疗、家庭医生签约、慢病管理、医养结合等各项工作中。三是社会各界齐心助力。医务社会工作需要社会各界广泛参与,医教联合,医社联动,为医务社工发展提供人才保障、专业支撑和公益力量。四是宣传氛围持续营造。广泛宣传医务社工的内涵和价值,增进医护人员和社会公众对医务社工的认识。
北京医务社工服务案例及模式大赛决赛获奖名单
(以下排名不分先后)





