首都医科大学附属北京天坛医院赵性泉教授团队联合中国医学科学院阜外医院团队,日前在国际心血管专业领域顶级期刊《欧洲心脏杂志》(European Heart Journal)发表研究论文,首次揭示心房颤动及导管消融治疗对大脑类淋巴功能的潜在影响及其与认知功能的关联。

这篇题为“Atrial fibrillation catheter ablation, brain glymphatic function, and cognitive performance”的研究论文通过病例对照及前瞻性自身前后对照的研究方法,观察分析了心房颤动患者脑类淋巴系统功能的改变及其与房颤患者认知功能的关联,并进一步探索性的观察分析了导管消融手术治疗恢复窦性心律前后房颤患者脑类淋巴功能的变化。
心房颤动(Atrial fibrillation,AF)是最常见的心律失常类型。目前证据表明,AF与认知障碍和痴呆的发病风险升高相关,且独立于卒中事件及共同血管危险因素。同时,AF不仅增加血管性痴呆的发病风险,还会增加神经系统退行性疾病阿尔茨海默病的发病风险。但二者关联背后的机制尚不明确。脑类淋巴功能受损可能为AF与认知功能下降之间的关联提供一种新的潜在机制解释。脑类淋巴系统是最近被发现存在于大脑当中的清除系统,脑脊液和组织间液在脑血管周围间隙和脑实质进行液体运动和物质交换,运输细胞外代谢废物。有研究指出,正常的心脏搏动循环对脑类淋巴系统功能具有潜在重要作用。心脏搏动产生的机械波传导至脑部血管,引起脑血管的收缩搏动,是脑部液体在脑内沿血管周围间隙运动的重要潜在驱动力。研究者推测,房颤患者可能由于不规则的心脏搏动导致脑血管收缩搏动的紊乱,造成脑部液体运动及其节律性的紊乱,进而导致脑类淋巴清除功能下降,致使神经毒性物质沉积,最终造成认知功能下降。
研究团队前瞻性地纳入87名AF患者及44名性别、年龄、受教育年限匹配的健康对照受试者(Healthy control, HC)。为每一位入组的受试者进行全面、详细的认知功能评估。同时,每位受试者均接受联影3.0T MRI 扫描,采集序列包含3D T1加权序列,磁敏感加权成像序列以及多球壳扩散序列。研究采用沿血管周围间隙的扩散张量成像分析(DTI-ALPS)指数评估脑类淋巴功能。

图: MRI数据预处理示意图和沿血管周围空间扩散张量图像分析的基本原理。(A)在FA彩图上放置ROI。(B)DTI-ALPS 分析示意图。血管周围的水分子运动方向垂直于投射神经纤维。这些区域沿x轴的弥散可以反映血管周围的淋巴流动。
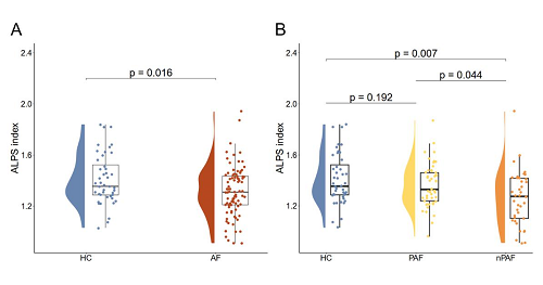
研究团队通过对比AF(根据临床分型分为阵发性AF及非阵发性AF)与健康对照不同组间DTI-ALPS指数的差异,发现相比于HC,AF受试者DTI-ALPS指数明显更低。其中,非阵发性AF患者DTI-ALPS指数的下降最为明显。这提示AF患者,尤其是房颤负荷较大的非阵发性AF患者,脑类淋巴功能可能存在受损。偏相关分析结果提示,AF患者的DTI-ALPS指数与部分认知功能评分存在一定相关性,中介效应分析结果提示DTI-ALPS指数部分介导AF与认知功能之间的关联。在导管消融节律转复治疗后,AF患者的DTI-ALPS指数出现一定程度的升高。

图:DTI-ALPS 指数的组间差异。(A) 健康对照和房颤患者(AF)、(B)健康对照、阵发性房颤患者(PAF)和非阵发性房颤患者(nPAF)平均DTI-ALPS指数的小提琴图和箱型图。
该研究首次揭示了心房颤动患者存在一定程度的脑类淋巴功能受损,并且可能是房颤患者出现认知功能下降的潜在机制之一。通过导管消融恢复窦性心律后,大脑类淋巴功能可能能够得到一定程度的改善。这些研究结果为心房颤动相关认知功能下降的机制提供了新的见解,并为预防认知功能下降和痴呆提供了一个新的潜在治疗靶点,强调了维持正常的窦性心律对大脑健康的重要性。
北京天坛医院在读博士研究生郭加欢、国家神经系统疾病临床医学研究中心天坛神经影像研究中心张喆助理研究员和中国医学科学院阜外医院孟旭医师为并列第一作者。赵性泉教授(末位通讯)、中国医学科学院阜外医院丁立刚教授和郑黎晖教授为共同通讯作者。
作者介绍
通讯作者 赵性泉

赵性泉,主任医师、教授、博士研究生导师,首都医科大学北京天坛医院神经病学中心主任兼党总支书记、血管神经病学科主任、中华医学会神经病学分会委员兼秘书长、中华医学会神经病学分会眩晕协作组组长、中华医学会神经病学分会脑血管病学组副组长、中国医师协会神经内科医师分会常委兼眩晕专业委员会主任委员、北京脑血管病防治协会会长、北京医学会神经病学分会副主任委员、中国卒中学会副秘书长及卒中眩晕分会主任委员。主要研究方向为脑血管病(脑出血方向)、眩晕、脑老化,具有丰富的临床研究经验。荣获国家科技进步奖二等奖2项,省部级科技进步奖7项。以第一/通讯作者在《JAMA》《European heart journal》《CMAJ》《JAMA network open》《Neurology》《Stroke》等期刊发表SCI论文累计影响因子300余分。承担参与并组织诸多科研工作,包括“十一五”“十二五”“十三五”国家重大专项、、北京市科学技术委员会AI+健康协同创新培育、中国医学科学院医药协同科技创新研究、国家自然科学基金、北京市医院管理局-使命登峰人才计划、北京市医管中心研究型病房等课题。获评国家杰出医师,北京学者,入选国家级人才项目,获卫生部国家卫生健康突出贡献中青年专家”等荣誉称号,享受国务院政府特殊津贴专家。北京市医院管理局“登峰”人才计划;北京市卫生系统高层次卫生技术人才学科带头人等荣誉。
第一作者 郭加欢

郭加欢,首都医科大学附属北京天坛医院在读博士研究生(导师:赵性泉教授)。主要研究方向为心脏疾病与脑健康、脑血管病等。以第一/并列第一作者在《European heart journal》《Age and ageing》《Stroke and vascular neurology》发表SCI论文10余篇。多次参与全国神经病学年会、国际医学磁共振学会(ISMRM)年会等国内外学术会议进行会议发言、壁报交流等。


