2025年2月,北京大学第三医院妇产科赵扬玉团队和北京大学基础医学院王巍团队联合在Redox
Biology(《氧化还原生物学》)发表了题为
“Oxidative
stress-mediated abnormal polarization of decidual macrophages
promotes the occurrence of atonic postpartum hemorrhage”(氧化应激介导的蜕膜巨噬细胞极化失衡促进宫缩乏力性产后出血的发生)的研究论文。

原文截图
该研究首次阐释了氧化应激和免疫炎症在子宫收缩乏力性产后出血中的关键作用,从分娩时母胎界面对子宫肌层产生影响的全新角度出发,在全球首次发表蜕膜巨噬细胞相关子宫收缩乏力性产后出血机制研究。
产后出血(PPH)是产科常见并发症,作为全球和我国孕产妇死亡的首要原因,以子宫收缩乏力性产后出血为主要病因,约占所有PPH病例的70%。尽管子宫收缩乏力性PPH在临床上较为常见,但其发病机制尚不明确。尤其是在低风险孕妇中,子宫收缩乏力性PPH的发生更是难以预测,其发生过程常常突发且凶险,导致临床处理面临挑战。
既往研究发现,在正常分娩过程中,子宫平滑肌的兴奋性和收缩能力显著增强,这一过程与促炎细胞因子,如白介素-8(IL-8)、肿瘤坏死因子-α(TNF-α)、IL-1β及IL-6等分泌相关。这些细胞因子通过促进子宫肌层环氧合酶-2(COX-2)及催产素受体(OTR)表达,刺激子宫强烈而持续的收缩,从而启动分娩。
然而,过度的免疫-炎症反应反而会抑制子宫平滑肌的收缩,例如,长期暴露于TNF-α和IL-1等促炎性细胞因子会导致催产素信号传导受损和钙离子耗竭,进而影响子宫肌层的收缩功能。由此可见,母胎界面的免疫炎症反应对于子宫平滑肌收缩能力的驱动和维持至关重要。
受此启发,赵扬玉教授团队着眼于分娩时母胎界面过度激活的免疫-炎症反应对子宫肌层影响的全新视角,使用多组学分析与Luminex芯片技术,结合体外细胞实验与动物模型,验证蜕膜巨噬细胞极化失衡介导的促炎细胞因子过度释放对子宫平滑肌细胞收缩的抑制作用。
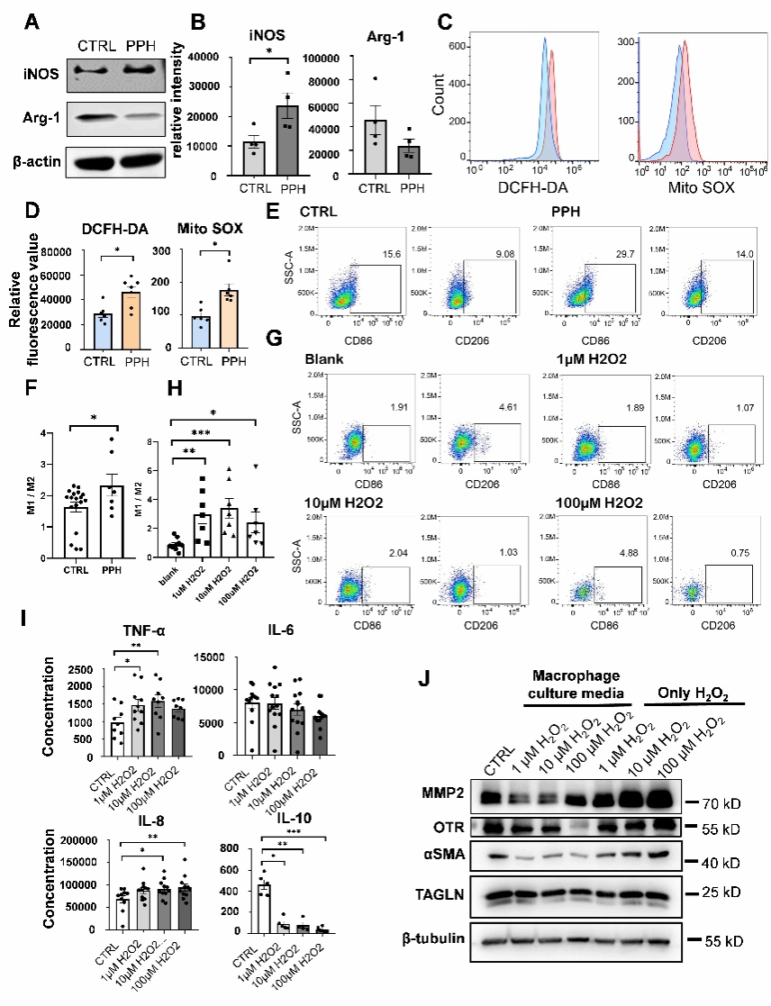
研究团队首先通过对临床样本进行多组学分析和Luminex芯片检测多种细胞因子表达,发现母胎界面免疫-炎症异常激活、高促炎状态和氧化应激失衡在子宫收缩乏力性产后出血中的潜在作用。研究团队进一步验证发现,母胎界面高水平氧化应激状态是蜕膜巨噬细胞过度释放促炎性细胞因子的关键因素。
研究发现,使用子宫收缩乏力性PPH患者的蜕膜培养液刺激外周血原代单核细胞,可促使其表现出高水平氧化应激状态,且活性氧(ROS)和超氧阴离子自由基水平显著升高。同时发现,使用氧化剂过氧化氢(H2O2)刺激蜕膜巨噬细胞诱导出现的极化状态与子宫收缩乏力性PPH样本所诱导的状态相似,促炎细胞因子(如TNF-α和IL-8)的分泌显著上调,进而抑制了子宫平滑肌细胞中收缩相关蛋白(CAPs)的表达。

PPH组和对照组氧化水平和巨噬细胞极化的差异,以及H2O2刺激后巨噬细胞极化、细胞因子分泌的变化和对子宫平滑肌细胞收缩能力的影响
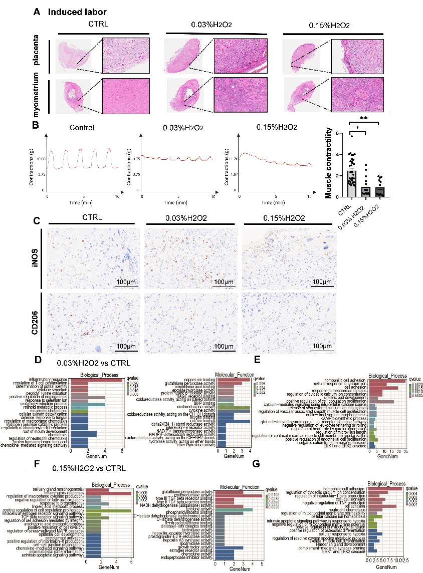
为了进一步验证这一机制,研究团队构建了孕大鼠模型,通过腹腔注射安全浓度的H2O2模拟氧化应激状态。结果显示,H2O2刺激后,胎盘巨噬细胞向M1型极化,胎盘氧化应激和炎症浸润水平显著增加,子宫平滑肌组织的收缩能力显著下降。这一发现与临床样本中的结果一致,进一步证实了氧化应激通过诱导巨噬细胞极化,促进促炎细胞因子的分泌,进而抑制子宫平滑肌收缩的机制。

H2O2刺激孕大鼠的子宫收缩乏力模型的构建
本研究揭示了母胎界面异常氧化应激通过诱导蜕膜巨噬细胞向M1型极化失衡,从而促使促炎细胞因子(TNF-α和IL-8)分泌,促炎细胞因子通过抑制子宫平滑肌细胞的收缩相关蛋白的表达,最终导致子宫收缩乏力性PPH的发生的过程。
这项研究首次解析了氧化应激和免疫炎症在子宫收缩乏力性PPH中的关键作用,揭示了母胎界面蜕膜微环境与子宫收缩力的内在关联,这一发现为解释PPH的发病机制提供了新的视角,不仅拓宽了PPH机制研究的维度,更为探索潜在防治策略提供了新方向。
北京大学第三医院妇产科博士研究生曲江雪、助理研究员姜海为该论文的共同第一作者,北京大学第三医院妇产科赵扬玉教授、陈练副教授和北京大学基础医学院王巍副教授为共同通讯作者。
作者介绍
共同第一作者
曲江雪

北京大学第三医院妇产科2022级博士研究生
主要研究方向:产科危重症,产后出血和胎盘植入性疾病的预测模型构建和潜在机制探索
姜海

北京大学第三医院妇产科助理研究员、北京大学博雅博士后
主要研究方向:产科危重症及产后出血发病机制
共同通讯作者
赵扬玉

北京大学第三医院主任医师、教授、博士生导师
主要研究方向:母胎危重症诊治和出生缺陷预防
陈练

北京大学第三医院副主任医师、副教授、硕士生导师
主要研究方向:高危妊娠、胎盘植入
王巍

北京大学基础医学院副教授、博士生导师


