北京医学会推荐2024年中华医学科技奖共五项获奖
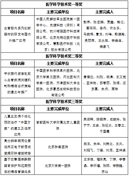
北京医学会于2024年5月推荐12项候选项目报送中华医学科技奖。2025年1月6日,中华医学会发布了2024年中华医学科技奖奖励的决定。我会推荐项目共5项荣获2024年中华医学科技奖(一等奖1项、二等奖1项、三等奖3项)。北京医学会所推荐候选项目均来自北京医学科技奖年度获奖项目。具体获奖项目见附表。
中华医学会授予80项成果2024年中华医学科技奖医学科学技术奖,其中医学科学技术奖一等奖9项;医学科学技术奖二等奖31项;医学科学技术奖三等奖40项。
附表:北京医学会推荐项目获中华医学科技奖项目表



