11月8日,在李文瑞工作室的支持帮助下,平谷区中医医院成功举办“国医大师李文瑞学术经验传承培训班”。




平谷区中医医院内分泌科是北京市中医管理局“十二五”市级重点专科,将中医、西医有效结合,在糖尿病及其急慢性并发症、甲状腺疾病等内分泌疾病诊治方面,积累了丰富的临床经验并取得良好的疗效。国医大师李文瑞教授的弟子并传承工作室负责人李怡教授携其团队成员对平谷区中医医院内分泌科的工作及工作室分站的建设给予了极大的支持与帮助,将李文瑞教授的学术思想及临证经验带来应用于平谷区中医医院内分泌科的临床及科研,使内分泌科医生及患者都获益匪浅。
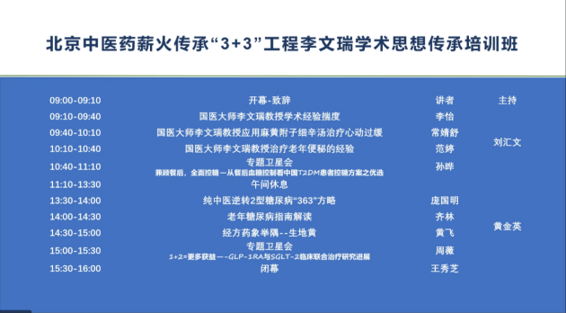
国医大师李文瑞教授出自中医世家,擅长内科,独辟“酸苦抑甘”治法,临证广泛应用于糖尿病;崇尚仲景学术思想,深谙辨证论治精要,中西医互参,病证结合,方小药精,屡起沉疴。2016年在北京医院成立了李文瑞名老中医3+3传承工作室,2021年6月平谷区中医医院内分泌科成立了李文瑞名老中医工作室平谷分站。2022年12月13日北京医院李怡教授团队与平谷区中医医院共同举办了第一届国医大师李文瑞工作室平谷分站的第一次线上培训课程,影响深远。
本次培训班我们再次邀请到李老的传承弟子北京医院李怡教授及其团队成员黄飞、常婧舒、范婷三位副主任医师就国医大师李文瑞教授独到的学术思想、诊疗思路等进一步分享讲解,以期更为深入学习国医大师学术思想,提高工作室分站建设水平。同时我们还邀请到全国名中医河南省开封市中医院庞国明院长、北京燕化医院齐林院长为本次培训班授课,通过本次学术交流以期将“大家”经验应用实际,解决患者切实问题,也希望本次培训班作为纽带加强地区间学习沟通,扩大社会影响。
最后由平谷区中医医院内分泌科王秀芝主任做总结陈词。王秀芝主任表示作为李文瑞名老中医药专家工作室——平谷区中医医院分站负责人,李老太多的学术经验有待我们继续学习和深入的挖掘,将继续带领内分泌科团队也将坚定不移地探索新的传承和管理方法,促进工作室分站建设水平;作为中医人,更要发挥中医药优势,将名家经验应用实际,解决临床切实问题,加强地区间学习交流,为内分泌领域事业做出最大贡献;我们将共同努力,以求更好的为广大患者服务,为他们身体健康保驾护航!


