头疼是困扰全球十数亿人的常见病症,轻则影响日常生活,重则导致失能。作为神经外科医生,我每天接诊的患者中,约三分之一饱受偏头痛、颈源性头疼等神经性头疼的折磨。然而,许多人仍对这类头疼存在误解,认为“忍一忍就过去了”或“随便吃点止痛药就行”。
神经性头疼是指因头部或颈部神经结构异常引发的疼痛,其特点是疼痛沿特定神经分布区域放射,常伴随麻木、刺痛,神经性头疼包括:偏头痛、枕神经痛、丛集性头痛及三叉神经痛,其特点各不相同,具体如下图所示。

图1不同类型神经性头疼的鉴别
对于头疼的病人,如果出现以下危险症状须尽快就医,可能提示脑肿瘤、脑出血或脑膜炎等,需前往医院就诊,具体如下图所示。

图2需尽快就医的神经性头疼特点
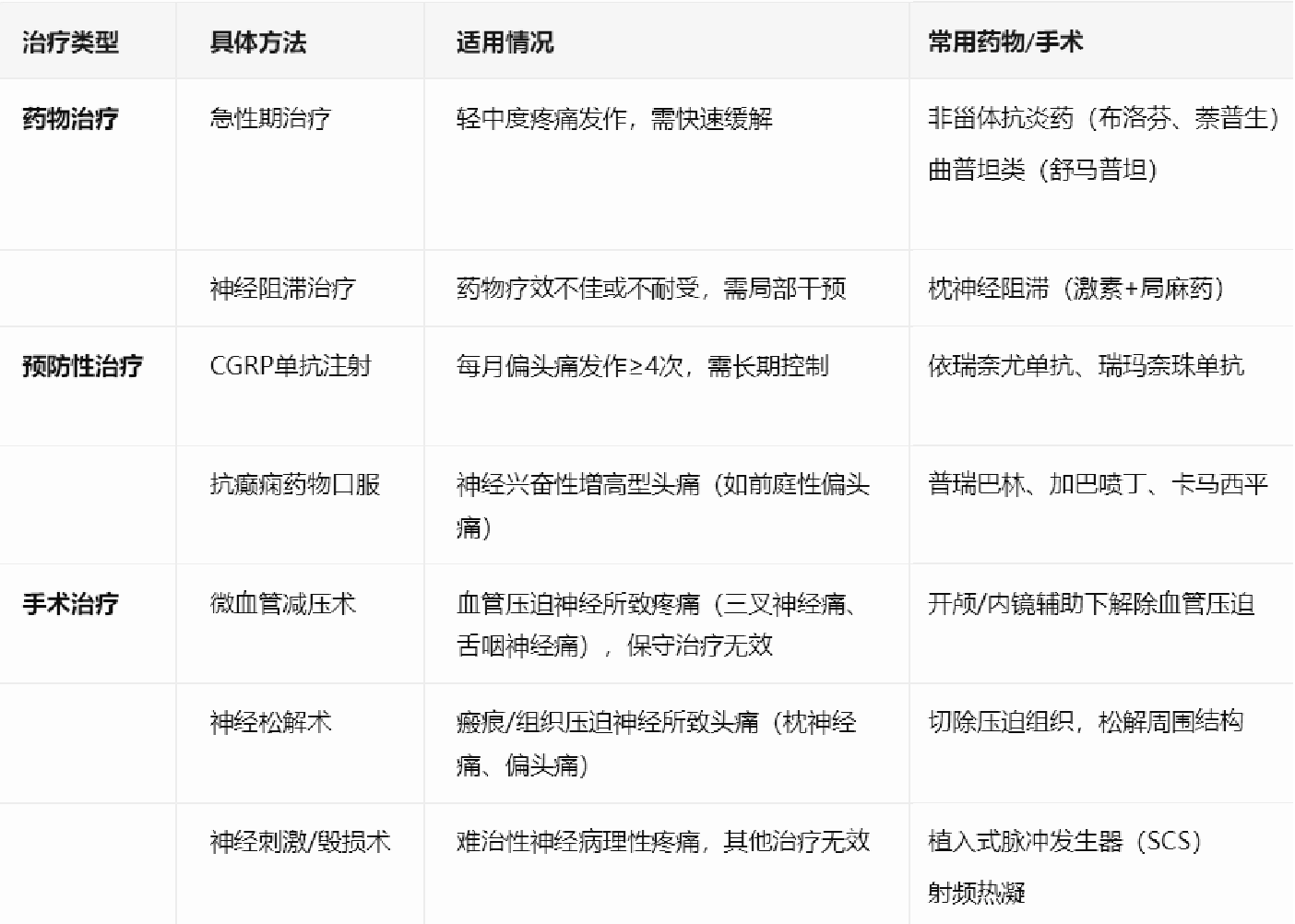
神经性头疼的治疗建议从药物到手术的阶梯治疗方案,可以选择药物治疗、预防性治疗、微血管减压、神经松解以及神经毁损等治疗方案,病人需要根据自己的病症,选择合理的治疗方案,方可达到良好的治疗效果,具体如下图所示。

图3神经性头疼治疗方案
预防神经性头痛需从生活方式入手,保持规律作息,每日保证7-9小时睡眠,避免熬夜与昼夜颠倒,均衡饮食,减少咖啡因、酒精及高盐高脂食物摄入,多食用富含镁、维生素B2的食物(如坚果、深绿色蔬菜)可降低头痛发作风险,适度运动如瑜伽、游泳能改善脑部血液循环,同时通过冥想、深呼吸缓解精神压力。
此外,需警惕个人诱因,如某些患者对巧克力、奶酪敏感,或因强光、噪音触发头痛,建议记录“头痛日记”以识别并规避触发因素。对于慢性患者,定期进行头颅MRI、经颅多普勒超声等检查可早期发现血管病变,而遵医嘱使用预防性药物(如普瑞巴林、CGRP单抗)更能减少发作频率。
神经性头痛并非普通不适,其背后可能涉及复杂的神经机制或潜在健康问题。这类头痛往往与颅内血管收缩扩张失调、神经功能紊乱或精神压力密切相关,若长期忽视可能导致慢性疼痛综合征,甚至影响认知功能与情绪健康。
通过科学诊断明确病因,结合个性化治疗方案(如非甾体抗炎药、曲普坦类药物或神经阻滞治疗)和系统的预防措施,多数患者的生活质量能够得到明显提升。值得注意的事,如果头痛伴随发热、颈部僵硬、视力模糊或肢体无力等危险信号,或保守治疗效果不佳,务必及时就医排查脑膜炎、脑肿瘤等严重疾病,避免延误最佳治疗时机。


