流行性感冒(简称流感)是由流感病毒引起的急性呼吸道传染病,流感病毒包括甲、乙、丙、丁四种类型。在应用流感治疗药物之前,首先要明确是否为流感,可通过症状和病毒抗原检测初步判断,如病情较重,要及时就医。
如何区别流感和普通感冒?
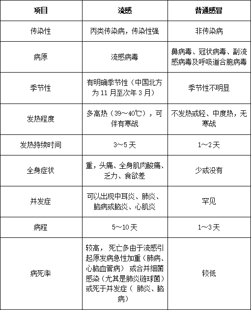
流感和普通感冒是不同病毒引起的感染。通常流感的全身症状比普通感冒重,起病急,病死率高。虽然大多通过自身调整或自身免疫力,流感可治愈,但部分患者因出现肺炎等其他相关疾病或原有疾病加重发展成重症病例,病死率较高。
区别流感和普通感冒,可以参考表1,如判断不清楚或者怀疑流感,要及时就医,确定是哪种病毒感染和治疗方案。
表1流感和普通感冒的区别

如何区别流感和新型冠状病毒感染?
新型冠状病毒感染,其症状与流感相似,感染流行病学史是早期识别和鉴别诊断的重要依据,核酸和抗体检测可帮助明确诊断。
如何选对用对抗流感病毒药物?
我国目前获批上市的抗流感病毒药物共有4大类,包括神经氨酸酶(Neuraminidase,NA)抑制剂,代表药物奥司他韦、帕拉米韦和扎那米韦;细胞血凝素(Hemagglutinin,HA)抑制剂,代表药物阿比多尔;RNA聚合酶(RNA-dependent RNA polymerase,RdRp)抑制剂,代表药物法匹拉韦和巴洛沙韦(玛巴洛沙韦是一种前体药,在体内水解成活性形式的巴洛沙韦)。M2离子通道抑制剂,代表药物金刚烷胺和金刚乙胺,由于金刚烷胺和金刚乙胺对目前流行的流感病毒株耐药,已不建议使用。
1.神经氨酸酶抑制剂
选择性抑制流感病毒表面神经氨酸酶的活性,阻止病毒由被感染细胞释放和入侵邻近细胞,阻止子代病毒颗粒在人体细胞的复制和释放,对甲、乙型流感均具活性,可用于预防和治疗。目前,我国批准上市的是奥司他韦颗粒及胶囊剂、扎那米韦吸入剂和帕拉米韦注射液。
奥司他韦(胶囊/颗粒):成人剂量每次75mg,每日2次。1岁以下儿童推荐剂量:0~8月龄,每次3.0 mg/kg,每日2次;9~11月龄,每次3.5mg/kg,每日2次。1岁及以上年龄儿童推荐剂量:体重不足15kg者,每次30mg,每日2次;体重15~23kg者,每次45mg,每日2次;体重23~40kg者,每次60mg,每日2次;体重大于40kg者,每次75mg,每日2次。磷酸奥司他韦可以与食物同服或分开服用。但对一些病人,进食同时服药可提高药物的耐受性。疗程5天,重症患者疗程可适当延长,肾功能不全者要根据肾功能调整剂量,肝功能异常无需调整剂量。妊娠期和哺乳期应用需要权衡利弊。常见不良反应有恶心、呕吐和头痛。部分患者可出现精神障碍并发症。
扎那米韦:用于7岁以上人群,肾功能不全者无需调整给药剂量,肝功能不全无需调整剂量,妊娠期应用缺乏相关数据,哺乳期慎用,常见不良反应为可能诱发支气管痉挛。
帕拉米韦:所有年龄段均可应用,肾功能不全慎用,肝功能不全缺乏相关数据,妊娠期和哺乳期应用缺乏相关数据,常见不良反应为支气管炎、咳嗽、眩晕、头痛、失眠,疲劳等。
2.细胞血凝素抑制剂
抑制流感病毒复制早期细胞膜与宿主细胞的融合,阻断病毒复制。阿比多尔可用于成人甲、乙型流感的治疗。用于成人患者,用量为每次200mg,每日3次,疗程5d。严重肾功能不全慎用,肝功能不全缺乏相关数据,妊娠期和哺乳期应用缺乏相关数据,常见不良反应为恶心、呕吐、头晕和血清转氨酶升高。
3.RNA聚合酶抑制剂
抑制聚合酶酸性蛋白的核酸内切酶活性,抑制病毒复制。玛巴洛沙韦是一种前体药,在体内水解成活性形式的巴洛沙韦,是一种帽依赖的核酸内切酶抑制剂,适用于甲、乙型流感的预防和治疗,包括引起流感大流行的流行株及对目前批准的抗病毒药物耐药的病毒。适用于5岁及以上人群,单次服用。可与或不与食物同服,应避免本品与乳制品、钙强化饮料、含高价阳离子的泻药、抗酸药或口服补充剂(如,钙、铁、镁、硒或锌)同时服用。轻中度肾功能不全和轻中度肝功能不全无需调整剂量。妊娠期和哺乳期应用缺乏相关数据。常见不良反应为腹泻、恶心、支气管炎、鼻窦炎。上市后有严重过敏反应报道。
如何选择预防流感的药物?
尽管疫苗接种是预防流感病毒感染最好的方法,但在流感暴发时,不能采用疫苗预防的人群和以下重点儿童人群可推荐采用药物预防。
抗病毒药物预防需考虑暴露(暴露通常指的是个体在没有采取适当防护措施的情况下,接触到了流感患者)场所、暴露后时间、个体发生重症流感的高危因素、当季流感疫苗接种史及接种时间,个体化实施抗病毒药物预防,避免盲目借鉴他人治疗经验。
建议下列人群在暴露48h内接受抗病毒药物预防:①在未接种疫苗或接种流感灭活疫苗(注意:接种减毒活流感疫苗后2周内不应接受抗病毒药物预防)不足2周尚未获得免疫力情况下,有重症流感高危因素的密切接触者;②有重症流感高风险基础病的家庭成员;③免疫功能抑制患者和医院内暴露流感的住院患者无论是否接种疫苗,建议在暴露4h内接受抗病毒药物预防。
抗病毒药物预防应强调及时(暴露后48h内)、短期用药原则:成人预防用药可以选择奥司他韦或玛巴洛沙韦。儿童用药,①暴露后<5岁儿童药物预防首选奥司他韦(年龄≥3月龄),单剂服用,疗程7-10d。因为安全性和有效性数据有限,药物预防上常规不推荐用于小于3个月的婴儿。3月龄以下婴儿在特殊紧急情况下由医师和家长共同决策使用奥司他韦暴露后预防。②≥5岁儿童可以使用玛巴洛沙韦暴露后预防,1剂次服用。如暴露后96h(流感潜伏期1-4d)出现流感样症状,建议发病48h内可以给予经验性抗病毒药物治疗。
参考文献:
[1]申昆玲,杨永弘,徐保平,等.儿童流感诊断与治疗专家共识(2020年版)[J].中华实用儿科临床杂志,2020(017):035.
[2]国家卫生健康委员会,国家中医药管理局.流行性感冒诊疗方案(2020年版)[J].传染病信息,2020,33(5):385-390.
[3]刘雅芬,高燕.免疫抑制患者流感病毒感染的抗病毒治疗策略及耐药研究进展[J].中华临床感染病杂志,2022,15(2):145-151.
[4]中国医药教育协会儿科专业委员会,中华医学会儿科学分会呼吸学组,中国医师协会呼吸医师分会儿科呼吸工作委员会,等.儿童流感诊疗及预防指南(2024医生版)[J].中华实用儿科临床杂志,2024,39(12):881-895.


