八月骄阳艳如火,又是一年大赛季。2022年8月17日,北京大学第三医院第五届创新转化大赛暨第六届科技成果推介会以线上线下相结合的方式举行。
北京市科委、中关村管委会副主任张宇蕾,北京市科委、中关村管委会成果转化处处长闫颖,中关村科学城管委会科技发展处副处长李丽华等主管部门领导,北京市医疗器械检验所机电一室主任梁振士、北京昌平科技园发展有限公司总经理王颖、中国科学院计算技术研究所技术发展中心主任刘新宇、中关村医疗器械园资深业务专家李向东、中国信息通信研究院云计算与大数据研究所智慧健康部高级业务主管滕依杉、北京科创基金投资部执行总经理魏凡杰、威高骨科材料产业集团研发总监孙久伟、小米公司可穿戴设备部运动健康算法组副总监高国松、巢生北京创新旗舰实验室负责人周悦欣等行业专家参加活动。北京大学常务副校长、北大医学部主任、北京大学第三医院院长乔杰院士,北京大学第三医院党委书记金昌晓等全体党政领导班子出席活动。活动由党院办主任、创新转化中心主任姜雪主持。

金昌晓书记代表医院致欢迎词,他表示,北京大学第三医院创新转化大赛不仅是医院营造创新氛围、建立创新文化的品牌活动,也是医生分享基于临床的发明创造、对接市场需求和社会资源的重要渠道,是医院对外交流合作的重要平台之一。近年来,北京大学第三医院不断夯实基础,以解决临床问题为抓手,产学研协同发展,在跨学科研发、院企合作、概念验证和成果转化等方面积累了一些经验,初步建立制度完善、机制畅通、资源联动、正反馈、可持续、开放式的创新生态,正在形成“三院模式”。作为公立医院高质量发展的试点医院之一,三院人将把握机遇、迎难而上,做实做细每项工作,完善学科建设和培养机制,推动医院科技创新,为“健康中国”建设贡献我们的智慧和力量,以优异的成绩迎接党的二十大胜利召开。

张宇蕾副主任在致辞时表示,当前,以习近平同志为核心的党中央高度重视科技创新工作,习近平总书记不止一次强调,要加快推动科技成果转化工作,着力疏通科技成果转化堵点,进一步优化工作机制。刚刚闭幕的北京市第十三次党代会特别强调,要将医院的科技创新和成果转化作为重要的创新主体,建设一批前沿科学中心创新联合体和共性技术平台,形成“央地协同、政企结合、产研融合、国际合作”的新创新格局。希望北京大学第三医院能积极参与中关村新一轮先行先试改革、有效推进概念验证平台建设、与孵化平台与重点产业园区联动,发挥好作为成果策源地的作用,利用好成果转化大赛,选拔具有实际价值的高水平成果,持续推动成果转化落地。

随后,宋纯理副院长以“研究真问题、真研究问题”为主题,就国家与医学科研领域发展趋势以及医院在科技创新与成果转化工作方面的布局和调整进行了介绍。宋纯理副院长强调,生物医药发展是国之重器,医者仁心是创新发展的驱动力,医学科技创新要以解决民之所急、患之所痛为根本目的。北京大学第三医院创新转化正逐渐形成“Discover-Development-Delivery(发现-研发-交付)”的运行模式,深耕学科交叉、医工结合的内涵,打造医学创新联合体。

在集中签约仪式上,“北京大学第三医院—德美医疗医工合作联合研发中心”、“北京大学第三医院—广州康润生殖与免疫项目联合研发中心”和“北京大学第三医院—杰毅精准医学检测联合研发中心”三家院企联合研发中心举行了揭牌仪式。合作企业将以3年投入1500万的形式与北京大学第三医院共同开展产学研合作,助力解决科技创新转化的最后一公里。


自2021年至今,北京大学第三医院共完成27项成果(涉及111项创新技术)转化工作,累计非股权收益9295万元,这些项目也在本次活动中集体亮相,举行签约仪式。其中包括中因科技与眼科杨丽萍研究员团队合作的“遗传性视网膜病变基因治疗项目”、爱康医疗与骨科田华教授团队合作的“骨科关节外科数字化技术系列成果”以及纳通医疗与骨科李危石教授团队合作的“骨科修复与替代新材料技术系列成果”三项千万级重大转化成果。
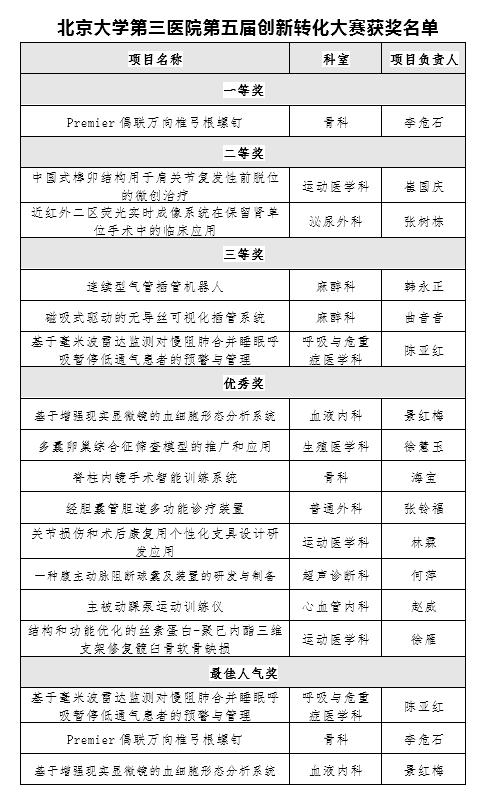
五年来,通过转化大赛这一舞台,北京大学第三医院推选了19个学科、52个项目进行路演演示,其中11个项目完成转化,6个项目达成转化意向。今年,第五届转化大赛从全院征集了39个项目。经过两轮遴选,来自超声诊断科、骨科、呼吸与危重症医学科、麻醉科、泌尿外科、普通外科、生殖医学科、心血管内科、血液内科、运动医学科的14个项目进入决赛,进行了精彩的路演展示。来自政府、高校、器械审评、企业投资等不同领域的11位专家担任评委,为项目打分、点评。比赛通过全网同步直播,累计3万余观众线上观赛,并为心目中的优秀项目投票。

闫颖处长在点评中指出,对人民健康的关注、对医学的精研以及对跨界融合的掌握,北京大学第三医院从“道、术、器”的层面全方位推进科技成果转化工作,并取得良好的成效。祝愿北京大学第三医院在创新转化道路上越走越好,有更多成果产生、走向市场,走向服务于人民生命健康的大路之上。

最后,乔杰院长对活动进行总结,并向政府、高校、企业等各界代表长期以来对北京大学第三医院创新转化工作的关注与支持表示感谢。她指出,北京大学第三医院在近65年的发展历史中亲身经历并证明:创新是持续发展的第一动力。创新的源头活水来源于学科交叉的启发,创新的萌芽需要政策和基金支持,创新的果实要与合作方共享、真正服务于社会。科技创新大潮涌,千帆竞发勇者胜。乔院长勉励大家以科技强国、健康中国、民族复兴和医院发展、学科发展、个人价值体现为共同目标,以将临床工作痛点与产业发展需求结合、全心投入创新为共同兴趣,以政府、企业、医院、高校等通力合作为共同支持,做有组织科研、开放式创新,实现从单项技术攻关突破到总体系统能力提升、从以治病为中心转向以健康为中心、从注重基础研究向基础与临床应用并重的转变。
道故远,笃行可至;事虽巨,坚为必成。值此北大医学办学110周年,三院人将继续发扬创新、务实的精神,不断向科学技术广度、深度进军,加强原创性、引领性科技攻关,助力打赢关键核心技术攻坚战;加强跨界融合,推动多学科交叉、多产业汇聚、多主体联动,形成集智攻关的强大合力,提高医院创新链整体效能,为国家发展和民生福祉源源不断输出“三院智慧”和“三院力量”。






